Grundlegende Funktion
Lichtschranken-Platine mit TLC2252ID
Einführung
Diese Seite beschreibt die Konstruktion und Funktion einer Lichtschranken-Platine, die den Operationsverstärker TLC2252ID zur Signalverarbeitung nutzt. Solche Lichtschranken finden breite Anwendung in berührungslosen Objekterkennungssystemen
Funktionsweise
Eine Lichtschranke besteht aus zwei Hauptkomponenten:
- Infrarot-Sendediode (Tx): Diese Diode sendet kontinuierlich Infrarotlicht aus.
- Empfangsdiode (Rx): Diese Diode erfasst das Licht. Wenn das Licht durch ein Objekt unterbrochen oder reflektiert wird, ändert sich das empfangene Signal. Dies ermöglicht eine genaue Signalauswertung.
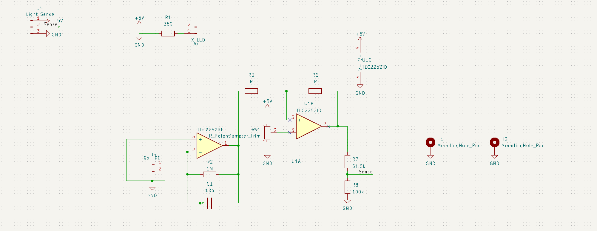
Schaltungsaufbau
Unsere Lichtschranke nutzt den Operationsverstärker TLC2252ID, um das empfangene Signal zu verarbeiten:
Sender (Tx-LED):
- Die Infrarot-LED wird über einen Vorwiderstand an eine 5V-Spannungsquelle angeschlossen. Dadurch wird ein konstanter Stromfluss und eine gleichmäßige Lichtabgabe gewährleistet.
Empfänger (Rx-LED):
- Das Signal von der Rx-LED wird von einem Operationsverstärker verstärkt und aufbereitet.
Verstärkerschaltung
Erster Verstärker (U1A):
- Der erste Operationsverstärker hat die Aufgabe, das schwache Eingangssignal der Rx-LED zu verstärken. Ohne diese Verstärkung wäre das Signal zu schwach, um zuverlässig ausgewertet zu werden.
- Der Widerstand R2 (1 MΩ) und der Kondensator C1 (10 pF) bilden eine Filter- und Stabilisierungsschaltung, die hochfrequente Störungen ausblendet und somit ein sauberes Signal garantiert.
- Über das Potentiometer (RV1) lässt sich die Verstärkung individuell anpassen. Dies ist besonders nützlich, um den Einfluss von Umgebungslicht zu kompensieren. Wenn das Umgebungslicht die Empfindlichkeit der Schaltung beeinträchtigt, kann die Verstärkung durch das Potentiometer feinjustiert werden.
Signalaufbereitung
- Zweiter Verstärker (U1B): - Der zweite Operationsverstärker formt das verstärkte Signal weiter, sodass es für die nachfolgende Verarbeitung in anderen elektronischen Schaltungen geeignet ist.
- Die Widerstände R7 (51,5 kΩ) und R8 (100 kΩ) bestimmen die Verstärkung und Ausgangsimpedanz des Verstärkers, um ein stabiles und starkes Ausgangssignal zu erzeugen.
Aufbau und Design
Bauteilanordnung:
- Die Schaltung setzt fast ausschließlich auf bedrahtete Bauteile (THT-Technologie) anstelle von SMD-Komponenten. Dies führt zu einer recht großen Platine, erleichtert jedoch die manuelle Bestückung und Reparatur. Die 5-mm-IR-LEDs sind über Kabel verbunden, was Flexibilität bei der Platzierung ermöglicht, jedoch den Platzbedarf auf der Platine steigert. -
Fazit
Diese Lichtschranken-Platine bietet eine zuverlässige und flexible Lösung zur Ballerkennung. Auch wenn die Platine aufgrund der Nutzung von THT-Komponenten relativ groß ist und recht unempfindlich auf Umgebungslicht reagiert hat, kann diese Empfindlichkeit durch Nachjustierung des Potentiometers noch weiter optimiert werden.
Dieser Artikel wurde durch die luhki erstellt



No Comments